威海市环翠区教体系统2021年国家卫生城市复审工作实施方案
威环教体字〔2021〕30号
为扎实做好2021年我区国家卫生城市达标迎审工作,进一步巩固国家卫生城市发展成果,保障全区教体系统教师生员工身体健康,根据《威海市迎接国家卫生城市复审工作方案》(威爱卫发〔2021〕2号)和市迎接国家卫生城市复审动员会议精神,结合我区实际,特制定本方案。
一、指导思想
以习近平新时代中国特色社会主义思想为指导,深入贯彻党的十九大和十九届二中、三中、四中、五中全会精神,围绕市委、市政府的中心工作和“精致威海”建设的各项要求,根据《国家卫生城市标准(2014版)》及相关法律法规要求,广泛深入开展爱
国卫生运动,不断改善学校环境卫生面貌,强化师生卫生意识和卫生习惯,保障师生身心健康,健全长效管理机制,提高疾病预防和控制能力,优化、美化校园,不断巩固和发展创卫成果,进一步提升城市形象。
二、重点工作
国家、省级复审采用暗访形式进行,环翠区地域以内的学校、幼儿园、体育场所是复审的重点单位。按照《威海市迎接国家卫生城市复审工作方案》和《国家卫生城市标准》考评指标,我区教体系统迎接国家卫生城市复审工作的重点工作如下:
(一)组织保障
学校、幼儿园等单位均应成立健康教育工作领导小组,有负责分管领导,有专职和兼职人员负责健康教育工作,接受当地健康教育机构的业务指导和培训,健康教育有年度计划和总结,健康教育活动资料保存完好,管理规范。(体卫艺科、学前科、各学校、各幼儿园)
(二)严格基础设施建设和管理
贯彻落实《学校卫生工作条例》,将学校和托幼机构教室、食堂、宿舍、厕所等教学和生活设施建设纳入卫生城市建设工作中,进行设计和建设。学校和托幼机构教室、食堂、宿舍、厕所等设计、布局、内部配置应符合《中小学校设计规范》(GB500 99-2011)《中小学校教室采光和照明卫生标准》(GB7793 -2010)《学校课桌椅功能尺寸》(GB/T3976-2002)及《国家学校体育卫生条件试行基本标准》,食堂建设、管理符合《学校食堂与学生集体用餐卫生管理规定》,宿舍建设、管理符合《农村寄宿制学校生活卫生设施建设与管理规范》,厕所达到卫生厕所的要求,学校饮用水设施应符合国家卫生标准和相关规定,学校为学生提供充足的符合《生活饮用水卫生标准》(GB5749-2006)的饮用水,学校卫生状况应达到《学校卫生综合评价》GB/T18205-2012)的要求。(财审科、综合服务科、体卫艺科、各学校、各幼儿园)
(三)加强卫生室建设
根据《国家学校体育卫生条件试行基本标准》和《学生卫生工作条例》等文件要求,在中小学校设立卫生室或保健室,寄宿制中小学校或600名学生以上的非寄宿制中小学校配备卫生专业技术人员,卫生专业技术人员应持有卫生专业执业资格证书,600名学生以下的非寄宿制中小学校,应配备保健教师或卫生专业技术人员。(人事科、体卫艺科、各学校、各幼儿园)
(四)积极开展健康教育
学校要贯彻《山东省健康示范学校评审标准》和《中小学心理健康教育特色学校标准(试行)》等文件精神,积极配合卫生健康等主管部门开展省市健康示范学校和心理健康教育特色学校创建活动,依据《中小学健康教育指导纲要》(教体艺〔2008〕12号),对学生进行健康教育,培养学生良好的卫生习惯,使学生掌握与其年龄水平相适应的健康知识和技能;学校开展健康活动符合《中小学健康教育规范》(GB/T 18206-2011)《学生心理健康教育指南》(GB/T29433-2012)要求;中小学健康教育开课率达100%。(体卫艺科、基教科、社区民办教育科、各学校、各幼儿园)
(五)抓好心理健康教育工作
学校设有心理咨询室,聘请有资质的心理老师为学生提供心理咨询服务,认真贯彻落实《中小学心理健康教育指导纲要(2012年修订)》(教基一〔2012〕15号)文件精神,根据中小学生生理、心理发展特点和规律,把握不同年龄阶段学生的心理发展任务,运用心理健康教育的知识理论和方法技能,缓解学生生活、学习上的压力,培养中小学生良好的心理素质,促进其身心全面和谐发展。(基教科、基教科、社区民办教育科、各学校、各幼儿园)
(六)强化师生健康体检工作
学校要认真贯彻落实《山东省中小学生健康体检管理实施办法》(鲁卫办发〔2009〕4号)、《关于进一步加强中小学生健康体检工作的通知》(鲁卫办字〔2017〕163 号)精神,在校学生每年进行一次常规健康体检,每学期进行两次视力检查,义务教育阶段学生健康体检的费用纳入义务教育经费保障机制;健康体检依据《中小学生健康体检管理办法》《中小学生健康检查表规范》(GB 16134-2011)、《学生健康检查技术规范》(GB/T 26343-2010)进行,对学生主要健康问题进行分析,提出干预措施,开展相应干预活动。(体卫艺科、各学校、各幼儿园)
(七)加强传染病、学生常见病的预防控制工作
学校按照《中小学校传染病预防控制工作管理规范》(GB 28932-2012)《中小学(幼儿园)校春季学期新冠肺炎疫情防控技术方案》(第三版)要求,加强对新冠肺炎、艾滋病、霍乱、结核病、病毒性肝炎等传染病预防控制,并开展学生近视、营养不良、超重肥胖、龋齿、贫血等常见病的预防控制。(体卫艺科、学前科、各学校、各幼儿园)
(八)创建无烟学校
各级各类学校(培训机构)要认真贯彻落实教育部《关于在全国各级各类学校禁烟有关事项的通知》(教基一函〔2014〕1号)精神,依据《无烟学校参考标准》开展无烟学校的创建和宣传工作。(体卫艺科、基础教育科、社区民办教育科、学前科、各学校、各幼儿园)
(九)做好儿童入托、入学时查验预防接种证
加强对托幼机构和学校查验预防接种证工作的领导和管理,将其纳入传染病防控管理内容,开展定期检查。托幼机构和学校应按照《疫苗流通与预防接种管理条例》要求,在儿童入托、入学时查验预防接种证,查验情况必须如实填写并登记造册。(学前科、基教科、各学校、各幼儿园)
(十)做好环境卫生整治工作
按照属地管理原则,严格落实保洁责任,提升保洁标准,确保所管理的学校、托幼机构、体育场馆、体彩门店和其他公共体育场地干净清洁,健全管理制度,清除卫生死角。全面完善“四害”灭防设施,确保符合规范要求。公厕达到二类以上标准。(体卫艺科、学前科、群体科、体彩中心)
(十一)大力开展全民健身行动,普及健康健身知识
要充分利用各级各类媒体,开展“全民健身技能入户”工程;推广、落实工作场所工间操制度;普及科学健康的健身知识和技能。80以上的街道、社区(行政村)建有体育健身设施并保持完好,社会体育指导员达到3名/每千人以上。(群体科)
(十二)加强宣传教育工作
学校、托幼机构、体育场(馆)、体育彩票站点等要加强宣传推广工作,及时总结迎审过程中的好做法、好经验,营造浓厚的迎审氛围,推动迎审工作进一步深入开展。利用对外电子显示屏、校园电视台、固定广告牌、宣传栏、招贴画等形式,刊发国家卫生城市迎审公益宣传广告;在校园醒目位置设立固定健康 教育宣传栏,要求内容针对性强,更新及时。要明确专人及时向区爱卫办和区教体局提供新闻素材、报道线索,积极做好采访报道的协调配合和文字影像等宣传资料的留存等工作。(办公室、体卫艺科、学前科、群体科、体彩中心)
(十三)积极做好其他相关工作
1.各学校要加强复审工作过程管理,认真做好迎接国家卫生城市复审档案资料整理归档工作,做到有关文件资料齐全、完整,管理规范。
2.各学校要按时参加复审工作会议,上交各项资料,服从辖区统一安排,积极配合社区和有关部门,做好复审的相关工作,及时完成复审领导小组安排的其他工作。
3.各学校复审工作要与学校安全等工作有机结合,进一步加强学生的行为习惯养成教育、社会公德教育和安全教育工作,要将复审工作纳入本单位目标管理体系中,严格奖惩。
4.市、区爱卫办将对各单位、各学校进行检查督导,请做好配合和整改工作。
三、实施步骤
从4月中旬至检查结束,具体分五个阶段。
第一阶段:问题排查安排部署阶段(2021年4月中旬)。开展国家卫生城市复审存在问题排查,建立问题整改清单,制定国卫复审工作方案,召开教体系统工作安排会,各单位层层动员安排。
第二阶段:推进达标阶段(2021年4月中旬至5月中旬)。
实施2021年国家卫生城市巩固提升达标整治工作。积极开展爱国卫生、健康教育和健康促进、校园卫生、食品和饮用水安全、病媒生物防治达标工作,实现国家卫生城市巩固提升工作数据和档案资料达标。
第三阶段:巩固提升阶段(2021年5月下旬至7月)。根据国家卫生城市省级复核组考核意见,认真梳理迎检中发现的问题,及时制定整改方案,全面提高工作水平。
第四阶段:迎接国家复审阶段(2021年8月至10月)。各单位实行分片包抓、轮流值守、常管常严、防止反弹,迎接复审暗访,确保复审达标。
第五阶段:总结经验阶段(11月-12月),进一步完善国家卫生城市管理的长效机制。
四、工作要求
区教体局成立由主要领导任组长,局班子成员任副组长的迎接国家卫生城市复审工作领导小组,做好及时跟踪指导。各学校、幼儿园、各体育场所等都要成立相应机构,全面落实“一把手”责任,结合各自的实际,制定出具体、可行的迎接复审工作计划。各单位要以迎接复审工作为契机,深入贯彻《学校卫生工作条例》《食品安全法》《传染病防治法》等和新冠肺炎疫情防控文件要求,认真落实该方案,切实抓好学校卫生和健康教育工作,保证各个环节得到具体落实和加强。
建立复审迎检工作联络员制度,各单位确定1名联络员,负责工作联络、材料上报和信息交流工作,联络员名单于4月29日前报区教体局体卫艺科。于5月12日前将本单位迎接国家卫生城市复审工作实施方案上报区教体局体卫艺科,同时上传电子稿。各单位要按照《威海市教育局迎接国家卫生城市复审工作学校资料建档工作指引》(见附件2)要求,于5月25日前准备好迎检相关资料(近2年)。
(联系人:王晓丹;联系电话:5206890)
附件:1.环翠区教体局迎接国家卫生城市复审工作领导小组
2.环翠区教体局迎接国家卫生城市复审工作学校资料建档工作指引
3.学校工作重点项目要求及责任科室
4.环翠区迎接国家卫生城市复审宣传标语
威海市环翠区教育和体育局
2021年4月25日
附件1:
环翠区教体局迎接国家卫生城市复审工作领导小组
组 长:王艳华 区委教育工委副书记、区教育和体育局党组书记、局长
副组长:梁 刚 区教育和体育局副局长
詹 宇 区教育和体育局副局长
公佩宏 区教育和体育局副局长
潘俊周 区教育和体育局副局长
荣旭杰 区教育和体育局副局长
李成林 区教育和体育局副局长
汪 玮 区教育和体育局党组成员
成 员:王小慧 区教育和体育局办公室主任
苏 艺 区教育和体育局人事科科长
宋玲玲 区教育和体育局基教科科长
丛小燕 区教育和体育局学前科科长
宋晓峰 财务审计科副科长
邹冬青 区教育体育局社区教育、民办教育科科长
李雪峰 区教育和体育局体卫艺科科长
附件2:
环翠区学校迎接国家卫生城市复审资料建档工作指引
请各单位按照年份分类进行档案整理,档案内容包括2019年至今共2年的资料。
一、基本情况
学校基本情况(简介)。
二、组织管理
1.健康教育领导小组名单和责任分工文件。
2.爱卫、创卫年度计划、总结。
3.开展爱卫、创卫各专项活动的方案、小结。
4.创卫活动照片集(可分会议类、健康教育类、环境整治前后等)。
三、健康教育
(一)中、小学校学生健康教育(幼儿园参照)
1.学校领导分管健康教育文件。
2.学校教学计划、总结。
3.健康教育教学计划、总结。
4.健康教育任课老师名单。
5.师资健康教育课专业技能培训记录(形式可包括培训班、集体备课、教研活动、教学交流、观摩课等)。
6.健康教育教材。
7.健康教育教案。
8.课程表。
9.开展主题班务会、知识竞赛、电化教育等健康教育活动记录和照片。
10.健康教育知识、行为考核情况。
11.开展健康教育促进学校活动的学校,提供相关资料。
12.开展心理健康教育工作(课)相关资料。
13.学生健康档案。
(二)中等职业学校学生健康教育
1.学校领导分管健康教育文件。
2.学校教学计划、总结。
3.健康教育老师名单和培训情况。
4.健康教育讲座和健康咨询等活动计划或安排。
5.开展大型健康教育活动记录和照片。
6.开展心理健康教育工作(课)相关资料。
7.学生健康档案。
(三)中、小学疾病防治工作(幼儿园参照)
1.学生常见病的群体预防和矫治工作措施和计划、总结。
2.每年学生体检情况综合分析报告。
3.晨检记录表、缺勤原因登记表等相关制度及落实情况。
(四)控烟工作
1.有控烟规章制度(有明确的奖惩办法)。
2.开展创“无烟学校”活动有关资料。
3.被评为无烟单位有关文件和申报材料。
4.开展控烟专项活动记录和照片。
5.在重要场所明显位置设置控烟标识。
四、环境卫生与食堂卫生管理
(一)环境卫生
1.卫生管理部门和人员名单。
2.各项卫生管理制度。
3.卫生检查评比制度和有关检查记录资料。
4.日产垃圾及清运情况(清运合同和记录)。
(二)食堂卫生
1. 食药部门监督管理资料(包括食品从业人员体检、培训资料,食药部门日常监督资料,有效食品卫生许可证,患“五病”从业人员调离制度和调离情况,食品卫生自查被查、采购索证、进货检查验收台账等情况)。
2.食品卫生管理制度(含食堂卫生管理制度)。
3.除四害措施落实情况。
五、病媒生物防治工作
1.除四害管理人员名单。
2.除四害消杀合同和消杀公司资质有效证件等文件。
3.除四害消杀记录或用药登记。
附件3:
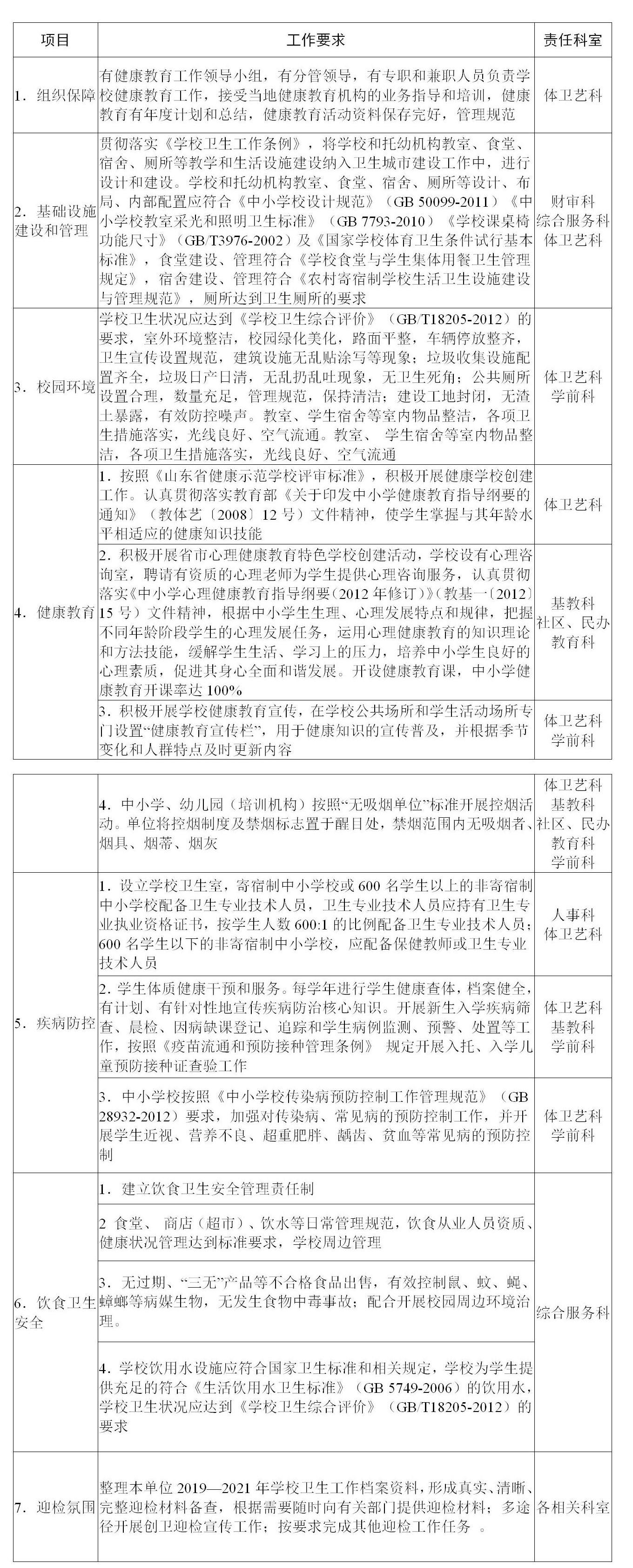
学校工作重点项目要求及责任科室

附件4:
环翠区迎接国家卫生城市复审宣传标语
1. 普及卫生健康知识,提高市民文明素质
2. 爱国卫生人人参与,健康生活人人共享
3. 巩固国家卫生城市成果,深入推进精致威海建设
4. 深入开展爱国卫生运动,全力迎接国家卫生城市复审
5. 全市动员,全民参与,巩固发展国家卫生城市成果
6. 巩固国家卫生城市,建设文明健康环翠
7. 巩固国家卫生城市,推进健康城市建设
8. 卫生城市人人共建,和谐社会大家共享
9. 弘扬爱国卫生精神,倡导文明健康绿色环保生活方式
10. 传播健康理念,倡导健康行为,创造健康环境,享受健康生活
11 .巩固卫生城市从一点一滴做起,打造文明威海从一言一行表现
12. 扎实开展爱国卫生运动,全力迎接国家卫生城市复审
13. 创建卫生健康城市,构建和谐美好社会
14. 开展爱国卫生运动,共建美好健康家园
15. 共建碧水蓝天卫生城,同创文明和谐温馨家
16. 手拉手营造文明社会,心连心建设健康环翠
17. 环翠是我家,卫生靠大家
18. 创建健康文明的生活环境,人人受益、人人有责