首页
>政府信息公开>山东省政府文件库>【文件库】部门文件
  • 发文机关:威海市环翠区嵩山街道办事处
  • 主题分类:安全生产监管
  • 文件类型:其他文件
  • 成文日期:2019-05-16
  • 公开发布日期:2019-05-16
  • 发文字号:威环嵩办发〔2019〕11号
  • 所属单位:威海市环翠区嵩山街道办事处

威海市环翠区嵩山街道关于开展“防风险保平安迎大庆”

消防安全执法检查专项行动实施方案

威环嵩办发〔2019〕11号


为认真贯彻落实威海市环翠区人民政府安全生产委员会办公室印发的《关于开展“防风险保平安迎大庆”消防安全执法检查专项行动的通知》(威环安办发〔2019〕43号)文件精神,合力提升防范化解全处重大消防安全风险水平,确保新中国成立70周年全处火灾形势平稳。现就贯彻落实《通知》要求,制定方案如下:

一、工作目标

认真贯彻落实习近平总书记关于安全生产和消防安全的重要指示精神,严格执行《国务院办公厅关于印发消防安全责任制实施办法的通知》(国办发〔2017〕87 号)和《山东省实施消防安全责任制规定》(省政府令第313号),坚持以人民为中心的发展思想,坚持党政同责、一岗双责、齐抓共管、失职追责,充分发挥各行业部门职能作用,全面发动基层组织,紧盯重大活动、重要场所、重点领域,深入开展消防安全执法检查专项行动,全力防范化解9类消防安全突出风险,坚决遏制重特大尤其是群死群伤火灾事故,为新中国成立70周年营造良好的消防安全环境。

二、组织领导

成立“防风险保平安迎大庆”消防安全执法检查工作协调小组,办公室设在街道应急管理办,具体负责组织协调、调度、信息传递等工作。社区办、城建办、宣传办、应急管理办、市场监督管理所、派出所等部门为协调小组成员单位。

三、步骤及措施

2019年5月至10月,分三个阶段进行。

(一)部署发动阶段。5月20日前,各村居、各相关部门要对照整治重点和要求,研判分析本辖区、本行业内重点场所和突出风险,明确工作目标、任务、措施和职责,细化工作标准,广泛宣传发动,迅速开展专项行动。

(二)组织实施阶段。5月20日前,督促10类场所进行一次全面自查自改。5月20至10月10日,应急管理办、宣传办、城建办、市场监督管理所、社管办、派出所等部门要结合单位自查情况,按照职责开展排查整治。

(三)总结验收阶段。10月13日前,各村居、各相关部门要完成专项行动总结,固化经验做法,分析存在问题,制定改进措施,健全完善防范化解重大安全风险工作机制。对工作部署不到位、落实不到位的,予以通报。

四、重点检查范围和内容

各村居、各相关部门要以商场市场、“多合一”场所、劳动密集型企业、公共娱乐场所、群租房、宾馆饭店、高层建筑、养老院、施工工地和文物建筑等10类场所为重点检查范围,坚持靶向治理、精准防控、综合施策,因地制宜排查整治消防安全突出风险。

(一)开展违规使用易燃可燃材料装修装饰综合整治。重点整治人员密集场所使用聚氨酯泡沫、聚苯乙烯等易燃可燃材料装修或者作隔热保温层。员工宿舍采用易燃可燃材料为芯材的彩钢板搭建。公共娱乐场所、商场市场等使用大量易燃可燃材料装饰。

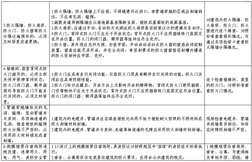
(二)开展防火分隔综合整治。重点整治建筑地下与地上部分、住宅与非住宅部分未按规范进行防火分隔。防火隔墙、防火卷帘、防火门等防火分隔设施缺失或者损坏。楼梯间、前室常闭式防火门常开。门窗孔洞、竖向管道井每层楼板处封堵不严密。

(三)开展消防安全疏散通道综合整治。重点整治消防安全疏散通道、安全出口数量不足或者被封闭、堵塞、占用。人员密集场所在门窗上设置广告牌等影响逃生和灭火救援的障碍物。

(四)开展违规存放易燃易爆危险品综合整治。重点整治人员密集场所违规使用、储存易燃易爆危险品。群租房、商场市场、施工工地等场所违规堆放易燃可燃物品。劳动密集型企业生产车间等场所超量存放易燃易爆原材料或者半成品。

(五)开展建筑自动消防设施综合整治。重点整治火灾自动报警系统停用或者不能正常运行。消防水泵控制柜处于手动控制状态。自动喷水灭火系统、防火卷帘、机械防排烟等消防设施不能正常联动。消火栓、自动喷水灭火系统不能正常供水。

(六)开展电动自行车综合整治。重点整治停放在建筑门厅、楼梯间、共用走道以及地下室半地下室等室内公共区域。停放位置与周围可燃物未落实防火措施。采取“飞线”、入户等方式违规充电。

(七)落实重点岗位人员责任。重点整治单位未依法明确消防安全责任人、管理人及其职责。消防控制室值班人员不会熟练操作设施设备。微型消防站队员不能及时有效处置初起火灾。

(八)规范日常管理机制。重点整治单位未定期开展建筑消防设施检测和维护保养,并完整准确记录。未定期开展防火检查巡查,并如实登记报告。未及时整改消除隐患问题,并落实安全防范措施。

(九)深化宣传教育培训。重点整治单位检查整改隐患、扑救初起火灾、组织人员疏散、开展宣传培训能力不足。员工不了解本场所火灾危险性,不会报警、不会灭火、不会逃生。

五、责任分工

(一)社会单位责任。社会单位要按照《中华人民共和国消防法》《山东省消防条例》等法律法规,落实消防安全主体责任。

1.“三自主两公开一承诺”。5月20日前,10类场所要完成自主评估风险、自主检查安全、自主整改隐患,向社会公开消防安全责任人、管理人及其职责,做出消防安全承诺,并报消防大队备案。

2.提升自防自救能力。10类场所要在消防部门的指导下,开展微型消防站建筑消防设施应用、人员疏散营救、初期火灾扑救等应急训练,按照“一呼百应”要求夯实群防群治基础,提高微型消防站“灭早、灭小、灭初期”的快速反应实战能力。

(二)行业部门责任。各部门要认真组织开展本行业本系统本领域内10类场所、9类风险的排查整治,分行业建立内容详实的排查台账。针对突出风险,要召集行业部门、重点企业、大型连锁企业召开推进会、座谈会,针对措施不落实、问题突出的下级部门和所属单位负责人,要及时通报情况、提出建议、督促整改,推动责任落实到位。

1.城建办。重点排查建筑施工工地,督促物业服务企业加强住宅小区管理,整治施工作业现场管理混乱、住宅小区违规停放电动自行车等隐患。充分发挥房屋维修基金的作用,及时审批,快速拨付建筑消防设施设备维修费用。

2.社区办。重点排查学校、幼儿园、养老院、医院等场所,整治违规用火、用电,占用、堵塞疏散通道、安全出口等突出风险。督促单位制定落实严格的用火用电安全管理制度,深化消防安全“四个能力”和微型消防站“一呼百应”建设,重点提升组织人员疏散、处置初起火灾能力。

3.市场监督管理所。负责对流通领域的消防产品质量实施监督检查,依法查处违法销售消防产品的行为;配合有关部门依法查处未经消防安全许可或者不符合消防安全条件的市场主体。

4.应急管理办。突出动火、受限空间等特殊作业环节、部位,督促危化品企业开展自查自改,加强职工安全教育培训,进一步增强从业人员安全意识和操作技能,重点督促商场排查整治防火分隔不到位、设施设备损坏等突出风险。

5.派出所。公安派出所对“九小场所”履行消防安全职责情况实施监督检查,督促整治违规用火用电用油用气,停用、损坏消防设施、锁闭安全出口等隐患。督促物业服务企业和村(居)委员会履行消防安全职责,开展“四清一查一堵”,即小场所清违规住人,住宅楼道清违规存放电动车、摩托车和可燃物,住宅阳台清可燃杂物,消防通道清违规停放车辆和障碍物;查违规用火、用电、用气、用油;堵管道井、电缆井等竖向井道。

6.宣传办。利用电视报刊、微博微信等平台,通过专题报道、跟踪访谈等形式,加大火灾隐患曝光和消防安全不良行为公布力度,切实形成强大舆论声势,倒逼隐患整改。

(三)协调小组办公室责任。

1.定期调度催办。协调小组办公室要定期调度,自5月份起每月通报工作开展情况、存在的不足和薄弱环节,督促社区和相关部门照单履职、照单排查、照单施策。

2.强化监督问效。要提请街道办事处纳入政务督查内容,加强过程监督,确保措施落实。

3.坚持强力问责。对存在重大火灾隐患且久拖不改的社区、单位及其负责人,组织提醒谈话;对发生较大以上亡人火灾的,进行警示、约谈。5月份,要挂牌督办一批重大火灾隐患。

六、工作要求

(一)提高认识,加强领导。各村居、各有关部门要切实增强“四个意识”、坚定“四个自信”、做到“两个维护”,全面承担起防范化解重大安全风险的政治责任,全力抓好“防风险保平安迎大庆”消防安全执法检查专项行动。

(二)协同配合,齐抓共管。各村居、各有关部门要按照《山东省实施消防安全责任制规定》明确的消防安全职责,紧密结合专项行动工作要求,加强分工协作、协调配合,强化隐患防控和应急联动,合力提升防范化解城市重大消防安全风险水平。

(三)强化督导,扎实推进。对久拖不改、严重影响公共安全的重大火灾隐患、区域性火灾隐患,要采取挂牌督办、警示提醒、约谈培训等形式,倒逼落实整改责任。

各村居、各相关部门请于5月至9月,每月22日报送当月工作小结;10月11日前报送工作总结。

(联系人:徐少岩;联系电话:5552016)


威海市环翠区嵩山街道办事处

2019年5月16日


附件:1.全区9类消防安全风险排查方法、标准及措施


附件一


全区9类消防安全风险排查方法、标准及措施


      (一)违规使用易燃可燃材料装修装饰排查方法、标准及措施

      (二)防火分隔不到位排查方法、标准及措施

      (三)疏散通道不畅通整治要求、检查标准和方法

      (四)违规存放易燃易爆危险品整治要求、检查标准和方法

      (五)消防设施损坏停用整治要求、检查标准和方法

      (六)电动自行车违规停放充电整治要求、检查标准和方法

      (七)重点岗位人员责任不落实排查方法、标准及措施

      (八)日常管理机制不健全排查方法、标准及措施

      (九)宣传教育培训不深入

        备注:社会单位在开展消防安全自查排查时,可参考上述方法、标准,但不限于以上方法和标准。