为贯彻落实《山东省教育厅关于转发<教育部办公厅关于开展义务教育阳光招生专项行动(2025)的通知>的通知》(鲁教基函〔2025〕20号)《威海市教育局关于落实教育部和省教育厅工作要求做好义务教育阳光招生专项行动(2025)的通知》的文件精神,结合我区实际,制定本工作意见。
一、指导思想
为健全公平入学长效机制,全面推进义务教育优质均衡发展,2025年环翠区义务教育学校招生入学工作坚持“划片招生、免试就近、整体调控、合理分流”的原则,切实保障教育公平,营造良好的教育生态,维护群众切身利益。
二、招生对象
1. 小学招生对象:环翠区户籍及外来务工人员随迁子女年满6周岁的适龄儿童。
2. 初中招生对象:环翠区户籍及外来务工人员随迁子女的小学应届毕业生。
三、招生安排
环翠区2025年中小学招生入学工作继续采取全程网上办理模式,家长通过“爱山东”APP网上报名、查询结果,依托大数据资源共享进行线上比对,接轨学籍平台建籍模块,完成数据资源共享,实现义务教育招生入学“零证明”“零跑腿”,高效办成义务教育招生入学“一件事”,为家长提供更多便捷服务。城区中小学新生入学由环翠区教体局组织实施;镇(街)中小学由镇(街)政府牵头,各初中校组织实施。
四、招生政策
(一)严格落实招生政策
1. 保障适龄儿童入学。根据《中华人民共和国义务教育法》《山东省义务教育条例》的规定,凡年满6周岁的儿童,其父母或其他法定监护人应当依法保证其按时入学,接受并完成义务教育。
2. 坚持控制班额招生。严格执行义务教育适龄儿童少年免试入学规定,按照省定班额小学每班不超过45人,初中每班不超过50人招生。根据报名人数、学校分布、学校规模等,科学合理划定学校招生区域,确保适龄儿童少年免试就近(或相对就近)入学。
3. 严格控制跨区入学。高区户籍居民子女和经区户籍居民子女申请到古寨中小学、环翠中学、新苑学校、张村镇和羊亭镇部分学校就读的,由高区、经区教育主管部门负责证件审核,根据市政府专题会议纪要的规定,统一报环翠区教育和体育局。不符合会议纪要规定的高区、经区、临港区户籍居民子女仍按原划定区域入学,不得跨区择校。若户口是经区、高区、临港区在环翠区内有房产的,可以在环翠区报名,须签订承诺书,服从调剂;环翠区内无房产,不得在环翠区报名入学。
4. 严格规范民办学校招生。威海市第二实验小学、威海大光华学校招生工作纳入环翠区教育和体育局统一管理,与公办学校同步招生,邀请区纪委监委全程监督招生工作。报名人数超过招生计划数,实行电脑随机派位录取;报名人数未超过招生计划数,实行直接录取; 剩余的学位,经市教育局审核后,面向中心城区招生。
(二)严格入学资格审查
5. 环翠户籍居民子女入学。环翠区户籍居民子女入学,需上传户口本、环翠区房产证(含不动产权登记证、正规购房合同及交款收据、拆迁协议及交款收据)的原件。优先安排房户一致(房产权利人为法定监护人或子女本人、户主为法定监护人)且房产占比100%的;其他类型(房户不一致、房产与他人共有、空挂户口、租房落户、挂靠户口等)的子女入学,根据所在招生区域学校的招生能力、房产占比、房产时间、落户时间(或挂靠时间)、挂靠类型等统筹安排入学。对于学位紧张的热点学校,房户一致的学生如果无法全部安置,将会统筹考虑房产占比、房产时间及落户时间等梯次安排入学。
6. 外来务工人员随迁子女入学。外来务工人员随迁子女入学,环翠区内有房产的,需上传户口本和环翠区房产证(含不动产权登记证、正规购房合同及交款收据)的原件;环翠区内无房产的,需上传户口本、同一法定监护人在环翠区的正式居住证、劳动合同(或营业执照)、缴纳社保单据。依法保障外来务工人员子女接受义务教育,根据学位情况,结合提交的有效证件,统筹安排入学。外来务工人员子女安置顺序为:一是法定监护人在环翠区内有房产;二是法定监护人在学区内有居住证、劳动合同或营业执照、缴纳社保信息;三是法定监护人在学区内仅有居住证。调剂顺序依据法定监护人在环翠区购房时间,务工时间、缴纳社保信息,居住证办理时间进行安置。
7.外籍子女入学。外籍子女入学需上传子女的护照、签证,子女关系证明并提供汉语解释,法定监护人在环翠区派出所办理的外国人员居留证、环翠区房产证以及环翠区务工的相关材料等,就近(或相对就近)安排到具有接收外籍子女资质的学校就读。
(三)保障特殊群体受教育权利
8. 保障残疾儿童少年入学。大力推进融合教育,优先采用普通学校随班就读的方式,就近就便安排轻中度适龄残疾儿童少年接受义务教育;对不能随班就读的重度残疾儿童少年开展送教上门服务,依法保障其接受普通教育权利。
9. 保障特殊家庭子女入学。对烈士子女、现役军人子女、高层次人才子女及其他各类符合优抚条件的优待对象,在不超省定班额标准的前提下,同等条件按照有关政策给予优先安置。
10. 做好控辍保学工作。严格落实《中华人民共和国义务教育法》《中华人民共和国义务教育法》《山东省义务教育条例》等法律规定,父母或者其他法定监护人无正当理由,未送适龄儿童少年入学接受义务教育或造成辍学,情节严重或构成犯罪的,要依法追究法律责任。建立失学辍学书面报告、联控联保和劝返复学工作机制,切实履行义务教育控辍保学法定职责,以农村留守儿童、家庭经济困难儿童、孤儿、事实无人抚养儿童、厌学儿童等群体为重点,做好疑似失学辍学适龄儿童情况排查和劝返复学工作,保障适龄儿童少年接受义务教育权利。
(四)严禁违规招生行为
11. 严格落实“十项严禁”纪律要求。遵守义务教育免试入学政策,严禁采取任何形式的笔试、面试、面谈、考查或擅自附加其他任何条件招生;严禁在开学前后采取考试或变相考试方式分班,要均衡编班,阳光分班;严禁未经省级审核同意,擅自开展特定类型招生;严禁学校对学生进行中考成绩排名、宣传中考状元和升学率;严禁出现人籍分离、空挂学籍、学籍造假等现象,不得为违规入学、转学学生办理学籍转接;严禁任何学校收取或变相收取与入学挂钩的“捐资助学款”;严禁以考试证书、学科竞赛、荣誉证书或考级证明等作为招生依据;严禁设立或变相设立重点班、快慢班;严禁以“校园开放日”等名义进行违规招生宣传或考察学生、家长;严禁民办学校提前自主组织招生,进行各种违规招生宣传,变相“掐尖”选生源。
12.加大违规查处力度。严格落实国家、省、市等法律法规要求和教育部招生工作“十项严禁”等政策要求,规范做好招生入学工作,维护正常招生秩序,保障教育公平。严格审查报名证件的真实性,与多部门联合,实现数据资源共享,通过大数据比对的方式,确保报名信息真实有效。对弄虚作假、伪造证件等干扰招生秩序的行为,一经查实,须服从调剂入学安排,并协同相关部门依法追究责任。
五、时间安排
8月28日,登录环翠区中小学招生入学服务平台“公办学校结果查询”或“个人中心”,查询新生入学录取学校。
8月30日,中小学一年级新生持电子版新生入学录取通知书(或自行打印入学通知书)到录取学校报到。
9月1日,全区中小学开学。
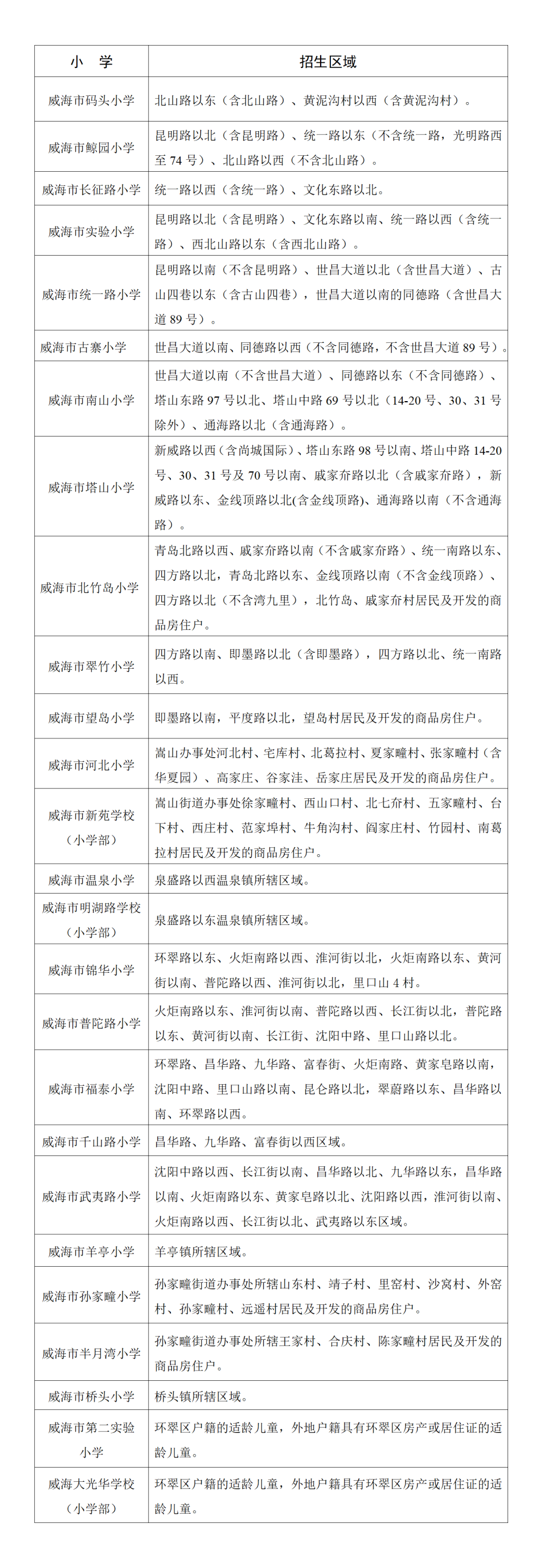
环翠区2025年义务教育学校招生入学区域划分

